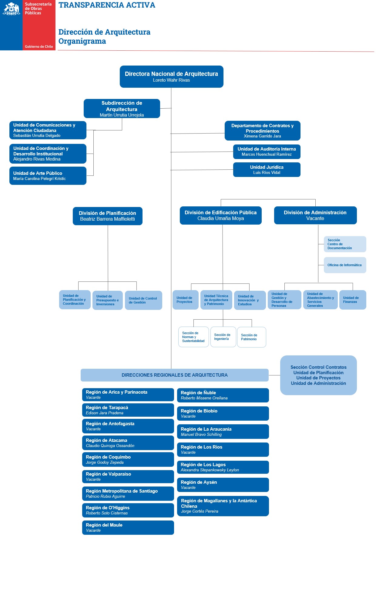
Dirección de Arquitectura
La Dirección de Arquitectura del Ministerio de Obras Públicas se constituye como la unidad técnica del Estado con mayor experiencia en diseño, construcción y gestión de infraestructura pública en el país, principalmente de edificios destinados a uso público. A través de la administración de los distintos contratos ejerce su labor con responsabilidades sociales, técnicas, administrativas y políticas, en las dieciséis unidades operativas regionales ubicadas a lo largo del país. Actualmente, la Dirección se constituye como el único servicio del Estado creado para la construcción de edificios públicos, labor que asumió desde su creación el 25 de enero de 1875.
La institución cuenta con profesionales, técnicos y especialistas dedicados a la edificación de nueva infraestructura en distintos ámbitos de acción del Estado como la seguridad, la salud, la educación y la cultura, entre otros, contribuyendo así a mejorar la calidad de vida de los habitantes del territorio nacional.
Asimismo, la Dirección de Arquitectura es la principal unidad técnica mandatada para la conservación y recuperación de los inmuebles patrimoniales y realiza un trabajo activo en la provisión de obras de arte en espacio público, mediante el liderazgo y participación permanente en la Comisión Nemesio Antúnez.
Quiénes Somos
Misión
Desarrollar, construir y conservar edificación y espacio público , a través de proyectos propios del MOP o por mandato de otras instituciones, consolidando los espacios físicos de las políticas públicas, para contribuir a un desarrollo sostenible, resiliente, inclusivo, participativo, con perspectiva de genero, derechos y diversidades para una mayor pertinencia de las obras en los territorios.
Visión
Liderar en gestión de edificación pública, constituyéndose en un referente en materias de calidad de servicio, estando presente en obras de trascendencia en el marco de las políticas públicas y contribuir a mejorar desde su conocimiento los atributos de las obras de infraestructura que realiza el MOP.
Objetivos Estratégicos
- Proveer servicios de infraestructura de edificación pública, edificación patrimonial y espacio público eficientes, aplicando la perspectiva de genero, derechos y diversidades a respuestas oportunas ante las necesidades de las personas y los distintos territorios.
- Aumentar la satisfacción de los mandantes a través del cumplimiento de estándares constructivos de calidad, sustentables, seguros, con perspectiva de genero, derechos y diversidades , respondiendo a las necesidades de la ciudadanía, a través de su participación en todo el proceso del proyecto.
Productos Estratégicos
- Edificación Pública que se construye para los distintos sectores del Estado.
- Obras de arte publica en la edificación pública e infraestructura.
- Conservar los Edificio de carácter Patrimonial.
Valores transversales para todas las Direcciones del MOP:
- Sentido de misión y amor por Chile.
- Transparencia en nuestra gestión.
- Excelencia en nuestro quehacer.
- Sintonía para trabajar en equipo.
Historia
Construimos la arquitectura pública desde 1875
El 25 de enero de 1875 se creó la Oficina Central de Arquitectos Civiles (Decreto n°264), primer nombre que tuvo la Dirección de Arquitectura, y que dependía del entonces Ministerio de Justicia, Culto e Instrucción.

Desde entonces tuvo distintas denominaciones hasta que el 4 de julio de 1953 se aprobó la Ley Orgánica del Ministerio de Obras Públicas (ex Ministerio de Obras Públicas y Vías de Comunicación) en la cual se designó definitivamente al Servicio como Dirección de Arquitectura. Para entonces la institución contaba con atribuciones como el estudio, construcción y conservación de los edificios públicos, la supervigilancia del cumplimiento de la Ley de Construcciones y Urbanización, el estudio de planes intercomunales y el estudio y construcción de los edificios de aeropuertos que ejecutara el Ministerio con fondos fiscales, entre otras acciones a realizar.

En más de 150 años de historia, la Dirección de Arquitectura se ha proyectado como la unidad técnica líder en la ejecución de la edificación pública del país, concretando la construcción, reposición, restauración y mejoramiento de centenares de inmuebles a lo largo del país.
Autoridades

Director
Martín Urrutia Urrejola (s)
Profesión:
Arquitecto
Región:
Nivel Central
Información de contacto:
Teléfono: (+56 2) 2449 4000
Dirección: Morandé 59, 9° piso, Santiago.

Subdirector
Beatriz Barrera Mafioletti (s)
Profesión:
Ingeniera Comercial
Región:
Nivel Central
Información de contacto:
Teléfono: (+56 2) 2449 4000
Dirección: Morandé 59, 9° piso, Santiago.
Directores y directoras regionales

Rodrigo Cameron Améstica (s)
Profesión:
Ingeniero Constructor
Región:
Arica y Parinacota
Información de contacto:
Teléfono: (58) 258 2314
Dirección: Arturo Prat 305, 2° piso, Arica

Claudio Magna Hatte
Profesión:
Arquitecto
Región:
Tarapacá
Información de contacto:
Teléfono: (57) 572249
Dirección: Tarapacá 120, Iquique.

Viviana Fuentes Orellana (s)
Profesión:
Ingeniera Civil
Región:
Antofagasta
Información de contacto:
Teléfono: (57) 572248
Dirección: 21 de mayo 470, 4° piso, Antofagasta.

Claudio Quiroga Ossandón
Profesión:
Arquitecto
Región:
Atacama
Información de contacto:
Teléfono: (52) 522248
Dirección: Rancagua 449, Copiapó.

Giancarla Gómez Passalacqua
Profesión:
Arquitecta
Región:
Coquimbo
Información de contacto:
Teléfono: (51) 542251 / (51) 542252
Dirección: Cirujano Videla 200, 5º piso, La Serena.

Ana Torres Vera (s)
Profesión:
Ingeniera Comercial
Región:
Valparaíso
Información de contacto:
Teléfono: (32) 552260
Dirección: Cochrane 751 piso 1, Valparaíso.

Roberto Soto Cisternas
Profesión:
Arquitecto
Región:
O'Higgins
Información de contacto:
Teléfono: (72) 258 2248
Dirección: Campos 301, 3° piso, Rancagua.

Pablo Simón Sepúlveda Gutiérrez
Profesión:
Arquitecto
Región:
Maule
Información de contacto:
Teléfono: (71) 2612249
Dirección: 1 Oriente 1253, 3er piso, Talca.

Daniel Quilodrán Fritz (s)
Profesión:
Ingenerio Constructor
Región:
Biobío
Información de contacto:
Teléfono: (41) 285 2249
Dirección: Av. Prat 501, 6° piso, Concepción.

Sinela Guiñez
Profesión:
Arquitecta
Región:
Ñuble
Información de contacto:
Teléfono: (42) 242 2370
Dirección: Avenida Libertad s/n 2do piso, Chillán

María Cristina Cáceres Vidal (s)
Profesión:
Arquitecta
Región:
La Araucanía
Información de contacto:
Teléfono: (45) 462 248
Dirección: Bulnes 897, 10° piso, Temuco.

Enrique Andrés Larre Peralta
Profesión:
Arquitecto
Región:
Los Ríos
Información de contacto:
Teléfono: (63) 253 1601
Dirección: Yungay 621, Valdivia.

Francisco Javier Hurtado Cruz
Profesión:
Ingeniero Politécnico Militar
Región:
Los Lagos
Información de contacto:
Teléfono: (65) 238 2249
Dirección: O´Higgins 451, 6º piso, Puerto Montt.

Marcelo Levín Vidal
Profesión:
Constructor Civil
Región:
Aysén
Información de contacto:
Dirección: Riquelme 465, 3er piso, Coyhaique.

Jorge Cortés Pereira
Profesión:
Arquitecto
Región:
Magallanes
Información de contacto:
Teléfono: (61) 261 2251
Dirección: Croacia 722, Punta Arenas

Claudia Umaña Moya
Profesión:
Arquitecta
Región:
Metropolitana
Información de contacto:
Teléfono: (+56 2) 2449 6610
Dirección: Bombero Salas 1351, Santiago.
Jefaturas de División

Juan Carlos Alarcón Sánchez (s)
Profesión:
Arquitecto
División:
Planificación
Información de contacto:
Dirección: Morandé 59, 9° piso, Santiago.

Oliver Reinke Opitz (s)
Profesión:
Arquitecto
División:
Edificación Pública
Información de contacto:
Dirección: Morandé 59, 10° piso, Santiago

Jacqueline Sepúlveda Ferrada (s)
Profesión:
Psicóloga
División:
Administración
Información de contacto:
Dirección: Morandé 59, 9° piso, Santiago.
